根据《中华人民共和国中外合作办学条例》及实施办法,教育部对2022年下半年各地上报的中外合作办学机构和项目进行了评审,依照专家评议结果,批准了一批本科以上中外合作办学机构和本科以上中外合作办学项目。
浙江师范大学堪萨斯大学联合教育学院获批设立,实现了浙江师范大学中外合作办学机构的突破。

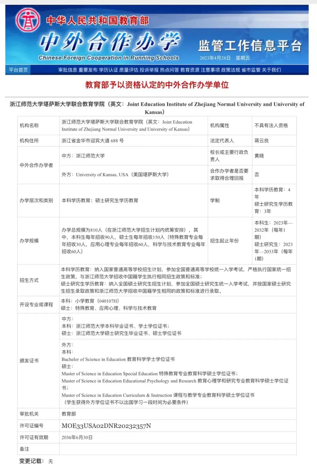
近日,中国教育部正式发文,批准设立浙江师范大学堪萨斯大学联合教育学院,这是聚焦教育的中外合作办学机构,合作伙伴为美国堪萨斯大学。

浙江师范大学堪萨斯大学联合教育学院开展本科和硕士学历教育,开设小学教育本科专业,特殊教育、应用心理、科学与技术教育硕士专业,办学总规模为810人。本科生每年招收90人(纳入国家普通高校招生计划),符合条件的毕业学生可获得浙江师范大学本科毕业证书、学士学位证书,以及美国堪萨斯大学学士学位证书。硕士研究生每年招收150人(纳入全国硕士研究生招生计划),符合条件的毕业学生可获得浙江师范大学研究生毕业证书、硕士学位证书、美国堪萨斯大学硕士学位证书。联合教育学院将于今年正式开始招生。

浙江师范大学作为浙江省首批重点建设高校,建校67年来,为社会培养了30余万各级各类人才,包括近一半浙江省在职特级教师和省一级重点中学校长,被誉为“浙江省基础教育师资的摇篮”。联合教育学院组建后,将充分发挥高水平中外合作办学机构的示范引领作用,助力浙江高等教育国际化与浙江高质量发展建设共同富裕示范区建设;通过学习借鉴外方的教育理念、课程体系,培养具有扎实专业基础知识、熟悉学生身心与认知发展规律的教师,努力培养掌握多元教育教学模式、了解基础教育改革动态的教师。
堪萨斯大学(The University of Kansas,简称“KU”)创建于1866年,是美国高水平研究型大学,美国大学协会(AAU)36所公立院校之一,2022年软科世界排名201-300。堪萨斯大学学科领域广泛,下设14个学院,400多个学位项目。堪萨斯大学教育与人文科学学院在2022年的U.S.News美国最好的教育学院排名中位列17,在公立教育学院中排名第9,特殊教育专业排名全美第2名。学院师资力量雄厚,教学、科研实力广受认可。
联合教育学院正式获批是浙师大国际化办学进程中的重要里程碑,对实施“高水平、有特色”的国际化发展战略,推进教育学科发展和高水平大学建设具有重要意义。
来源:浙江师范大学融媒体中心